突发!广州番禺部分区域划定为管理区
广州卫健委
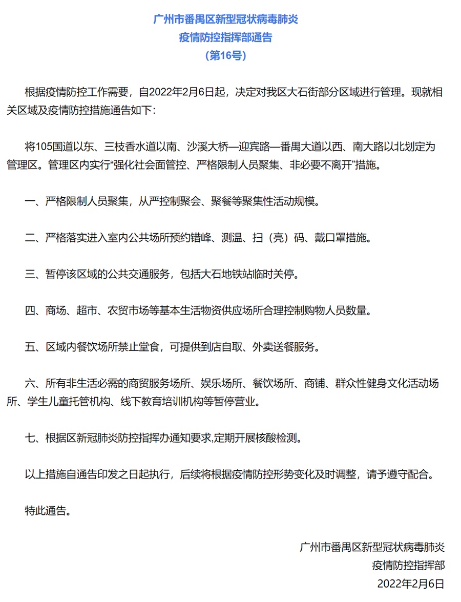
6日,广州市番禺区新型冠状病毒肺炎疫情防控指挥部发布通告,即日起,将105国道以东、三枝香水道以南、沙溪大桥—迎宾路—番禺大道以西、南大路以北划定为管理区。管理区内实行“强化社会面管控、严格限制人员聚集、非必要不离开”措施。
通告具体如下:

广州市卫健委官方微博发布紧急提醒,要求1月27日以来有百色市旅居史的人员,暂缓来穗。1月27日以来有百色市旅居史的已经来穗人员,立刻自我居家隔离并向社区报备。

广州地铁三号线大石站停止对外服务
广州地铁官方微博发布消息:接上级通知,2月6日12时起,三号线大石站停止对外运营服务,需要在大石站进出站及前往大石站周边区域的市民请留意。

广州市番禺区第二人民医院24小时核酸检测点暂停服务
2月6日上午9点17分,广州市番禺区第二人民医院订阅号发布消息:根据我区的疫情防控要求,即刻起,我院24小时核酸检测点暂停服务24小时,具体核酸检测开通时间另行通知。不便之处,敬请谅解。


